Sop Kerja

Standart operating prosedur sebagai alat penilaian kerja seseorang seorang karyawan atau pegawai yang dapat bekerja sesuai dengan sop menunjukan pegawai tersebut telah melaksanakan tugasnya dengan baik dan benar. Sopprosedur kerja memiliki turunan yang terdiri dari beberapa istilah yakni instruksi kerja atau ik standard atau std dan form. Prosedur dokter jaga ruangan prosedur konsultasi medis.
sop kerja

lazy

Download

Standar Operasional Prosedur Sop Tata Usaha
buk.ung.ac.id
lazy

Download

Https Encrypted Tbn0 Gstatic Com Images Q Tbn 3aand9gctg9ggghxnbc16n3aoc2b3nkjhmylwhv8gd3lm0ytc6j6qrrtgd Usqp Cau
encrypted-tbn0.gstatic.com
lazy

Download

Standar Operasional Prosedur Sop Penyusunan Program Kerja Pengawasan Tahunan Pkpt Inspektorat Pdf Document
fdokumen.com
lazy

Download

Sop Pemindahan Arsip Dari Unit Kerja Biro Umum Dan Reformasi Birokrasi
www.its.ac.id
lazy

Download

Standar Operasional Prosedur Sop Adalah 4 Contoh
manajemenkeuangan.net
lazy

Download

Sedang Melamar Kerja Ketahui Sop Hrd Untuk Proses Perekrutan
www.jojonomic.com

Sop administrasi mengatur tata cara kegiatan dalam organisasi termasuk hubungan antar unit kerja dan kegiatan kegiatan non medis.

Sop kerja. Tujuan standasar operasional prosedur sop adalah sebagai berikut. Risiko kesalahan kerja berkurang. Namun mimin ingin menjelaskannya dengan cara sederhana.

Mencapai hasil kerja yang efektif dan efisien. Untuk dapat menggambarkan alur masing masing pihak tugas dan izin untuk bekerja. Sebagai pedoman kerja untuk semua karyawan termasuk pekerja dan bos.

Sop yang baik adalah sop yang mampu menjadikan arus kerja yang lebih baik menjadi panduan untuk karyawan baru penghematan biaya memudahkan pengawasan serta mengakibatkan koordinasi yang baik antara bagian bagian yang berlainan dalam perusahaan. Penerapan sop akan. Ini juga dapat digunakan sebagai parameter untuk evaluasi kualitas.

Penulisan dokumen dalam sop perlu diterapkan untuk menghasilkan sistem kualitas dan teknis yang konsisten dan sesuai dengan kebutuhan dan untuk mendukung kualitas data informasi pada perusahaan. Contoh sop perusahaan sop atau standar operasional prosedur adalah dokumen petunjuk pelaksanaan suatu kegiatan atau pekerjaan agar mencapai hasil yang optimalsop dibuat untuk menertibkan dan menstandarisasi suatu kegiatan atau proses pekerjaan. Sop untuk aspek manajerial adalah sop mengenai proses kerja yang menunjang sop keilmuan dan pelayanan pasien non keilmuan.

Sop menjelaskan secara detil proses kerja yang berlangsung secara rutin yang harus di terapkan atau diikuti dalam suatu perusahaan. Pada umumnya sop berisi informasi tentang jenis kegiatan tujuan manfaat waktu pelaksanaan hingga langkah langkah kerja yang harus dilakukan. Tujuan standar operasional prosedur sop adalah sebagai berikut indah puji 201430.

Dalam sistem manajemen mutu iso 90012015 sudah dijelaskan mengenai hierarki terkait dokumen kerja. Pemakaian istilah sop standar operasional prosedur dalam bidang bisnis utamanya yang bergerak dalam sektor industri jadi sudah. Sop adalah sebuah dokumen yang berisi prosedur kerja dan wajib dikerjakan secara kronologis serta sistematis dalam menyelesaikan sebuah pekerjaan tertentu dengan tujuan supaya memperoleh hasil kerja paling efektif.

Konsisten dalam melaksanaan sop penyusunan sop dilakukan oleh seluruh komponen perusahaan atau instansi tersebut. Sop yang baik adalah sop yang bisa menjadikan arus kerja yang lebih baik menjadi pedoman untuk karyawan yang baru penghematan biaya memudahkan pengawasan serta mengakibatkan koordinasi yang baik antara bagian bagian yang berlainan dalam sebuah perusahaan. Tjipto atmoko mendeskripsikan sop secara lebih detail yaitu sebagai acuan untuk melaksanakan pekerjaan dalam instansi pemerintah maupun non pemerintah usaha maupun non usaha yang didasari dengan indikator teknis administratif dan prosedural sesuai sistem unit kerja yang bersangkutan.

lazy

Download

Standard Operating Procedures Sop Ellerenc S Blog
ellerenc.wordpress.com
lazy

Download

Https Jdih Kemnaker Go Id Data Puu Permen 5 Tahun 2017 Pdf
lazy

Download

Pengertian Sop Fungsi Tujuan Cara Membuat Contoh Sop Salamadian
salamadian.com
lazy

Download

System Kerja Sop Standart Operasional Prosedur Toko Minimarket Original Di Lapak Mika Komputer Bukalapak
www.bukalapak.com
lazy

Download

Sop Kerja Selama Masa Pencegahan Covid 19 Sekolah Ilmu Dan Teknologi Hayati Itb
sith.itb.ac.id
lazy

Download

Standar Acuan Penyusunan Sop The Indonesian Public Health Portal
www.indonesian-publichealth.com
lazy

Download

Pemahaman Tentang Sop Dconsulting Business Consultant
dconsultingbusinessconsultant.com
lazy

Download

Sop Restoran Rumah Makan Format 6 Contoh Lengkap
manajemenkeuangan.net
lazy

Download

Http Eprints Unram Ac Id 8488 1 Kti Pdf
lazy

Download

Standar Operasional Prosedur Sop Dinas Ketahanan Pangan Dan Pertanian
distankp.batam.go.id
lazy

Download

Https Jurnal Undhirabali Ac Id Index Php Jpm Article Download 673 598
lazy

Download

Https Peraturan Bpk Go Id Home Download 44283 Perbup 20bantul 20no 2023 20tahun 202016 20ttg 20penyusunan 20standar 20operasional 20prosedur 20 Sop 20penyelenggaraan 20pemerintahan 20di 20lingkungan 20pemerintah 20kabupaten 20bantul Pdf
lazy

Download

Standard Operating Procedure Sop Prosedur Kerja Standar Pks Ppt Download
slideplayer.info
lazy

Download

Standard Operating Procedure Sop Sebagai Tindakan Antisipasi Cognoscenti Consulting Group
ccg.co.id
lazy

Download

Http Kumtala Uny Ac Id Arsipe Peraturan 20menteri Inti 1 0 Pengabdian Pdf
lazy

Download

Https Journal Uii Ac Id Jurnal Teknoin Article Download 8089 7019
lazy

Download

Pengertian Tujuan Dan Fungsi Sop
id.scribd.com
lazy

Download

Sop Purchasing Pembelian Tentang Asbi Robianto
asbirobianto.blogspot.com
lazy

Download

Utamakan Protokol Kesehatan Perusahaan Pemegang Iomki Wajib Laporkan Aktivitas Industri
pressrelease.kontan.co.id
lazy

Download

Https Peraturan Bpk Go Id Home Download 4976 Perbup 20no 2019 20th 202014 20ttg 20pedoman 20penyusunan 20sop 20di 20lingkungan 20pemkab 20pohuwato Pdf
lazy

Download

Doc 111962052 Pengertian Sop Dan Prinsip Kerja Sop Bedes Ndasmu Academia Edu
www.academia.edu
lazy

Download

Apa Perbedaan Sop Standar Operasional Prosedur Dengan Ik Instruksi Kerja Ttm Consulting
ttmconsulting.id
lazy

Download

Https Media Neliti Com Media Publications 287169 Analisis Penerapan Standard Operational Ee12015f Pdf
lazy

Download

Sop Meningkatkan Kinerja Perusahaan Jabetto
www.jabetto.com
lazy

Download

Apa Itu Sop Sop Adalah Prosedur Standar Untuk Perusahaan
promise.co.id
lazy

Download

Standar Operasional Prosedur Sop Adalah 4 Contoh
manajemenkeuangan.net
lazy

Download

Terbaru Contoh Sop Arti Tujuan Fungsi Manfaat Dosenpintar
dosenpintar.com
lazy

Download

Definisi Cara Membuat Standar Operasional Prosedur Sop 3 Contoh
www.karyaone.co.id
lazy

Download

Https Ombudsman Go Id Regulasi Lihat 306 Psj File 20191111 092215 Pdf
lazy

Download

Http Publication Petra Ac Id Index Php Manajemen Bisnis Article Download 6499 5915
lazy

Download

Sop Kesehatan Dan Keselamatan Kerja K3 By Arfak Indra Issuu
issuu.com
lazy

Download

Penyusunan Standard Operating Prosedure Sop Pdf Download Gratis
docplayer.info
lazy

Download

Direktorat Jenderal Bina Marga
binamarga.pu.go.id
lazy

Download

Standar Operasional Prosedur Sop Adalah 4 Contoh
manajemenkeuangan.net
lazy

Download

Contoh Sop Prinsip Penting Dalam Membuat Sop
promise.co.id
lazy

Download

Sop Kubikel 20 Kv Ppt Sop Standing Operating Procedure Pengertian Adalah Suatu Bentuk Ketentuan Tertulis Berisi Prosedur Langkah Langkah Kerja Yang Course Hero
www.coursehero.com
lazy

Download

7 Tahapan Membuat Standar Operasional Prosedur Sop Kerja Yang Baik Bagi Penerima Telepon Di Perusahaan Mydarkcirclesblog Com
www.mydarkcirclesblog.com
lazy

Download

Sop Dan Jadwal Kerja House Keeping Biro Umum Sarana Dan Prasarana Institut Pertanian Bogor
busp.ipb.ac.id
lazy

Download

Sop Kesehatan Dan Keselamatan Kerja Bagi Petugas
id.scribd.com
lazy

Download

Sop Archives Spmi Unggul Pendidikan Maju
mutupendidikan.com
lazy

Download

Https Encrypted Tbn0 Gstatic Com Images Q Tbn 3aand9gcshdv E4ar Ek9sdtmkl3acpmrvoucjmvnuy8u31rhq4ef Bixx Usqp Cau
encrypted-tbn0.gstatic.com
lazy

Download

Https Www Pn Bantul Go Id Attachments Article 91 2 20juklak 20sop 203 10 2017 Pdf
lazy

Download

Https Encrypted Tbn0 Gstatic Com Images Q Tbn 3aand9gcrgd4fs0qbpdyghqks3enuk Z64jk42eyt1lzdgzd Afgu6mp3t Usqp Cau
encrypted-tbn0.gstatic.com
lazy

Download

Personalia Contoh Sop Dokumen Sop Terbaru 2019
contohsop.com
lazy

Download

Contoh Sop Perusahaan Serta Cara Membuatnya Tambah Pinter
tambahpinter.com
lazy

Download

Sop Kesehatan Dan Keselamatan Kerja K3 By Arfak Indra Issuu
issuu.com
lazy

Download

Sop Kantin New
www.slideshare.net
lazy

Download

Http Distranker Luwuutarakab Go Id Upload Dokumen Sop Distranker Pdf
lazy

Download

Pembuatan Standar Operasional Prosedur Sop Manajemen Insiden Pada Government Resource Management Systems Grms Berdasarkan Kerangka Kerja Itil V3 Studi Kasus Pemerintah Kota Surabaya Bagian Bina Program Developing Incident Management Government
repository.its.ac.id
lazy

Download

Pengertian Tujuan Fungsi Dan Manfaat Sop Kajianpustaka Com
www.kajianpustaka.com
lazy

Download

Standar Operasional Pelayanan Sop Rumah Singgah Dosaraso Kabupaten Kebumen
www.dosarasokebumen.or.id
lazy

Download

Https Report Unsri Ac Id Index Php Public File View F10001 I0005 J0005 12
lazy

Download

Sop Penyusunan Rencana Kerja Tahunan
semarang.kemenag.go.id
lazy

Download

15 Contoh Sop Perusahaan Dll Beserta Pengertian Cara Membuatnya Update Salamadian
salamadian.com
lazy

Download

Standar Operasional Prosedur Bkd
123dok.com
lazy

Download

Contoh Sop
id.scribd.com
lazy

Download

Standard Operating Procedure Sop Sebagai Tindakan Antisipasi Cognoscenti Consulting Group
ccg.co.id
lazy

Download

Contoh Sop K3 Di Tempat Kerja Bagikan Contoh
bagikancontoh.blogspot.com
lazy

Download

Stikes Graha Edukasi Makassar Sop Pelayanan Sistem Kerja Pegawai Stikes Graha Edukasi Makassar Dalam Tatanan New Normal
stikesgrahaedukasi.ac.id
lazy

Download

Sop Perlindungan Wartawan Berita Merdeka Online
www.beritamerdekaonline.com
lazy

Download

83 Lampiran 1 Contoh Sop Digitalisasi
studylibid.com
lazy

Download

Standar Operasional Pelayanan Sop Rumah Singgah Dosaraso Kabupaten Kebumen
www.dosarasokebumen.or.id
lazy

Download

Perka 9 2009 Pedoman Penyusunan Sop Lemsaneg Thn 2009 Bn 521 2009
ngada.org
lazy

Download

Menyusun Sop Kerja Itu Perlu Mengapa Zahir Accounting Blog
zahiraccounting.com
lazy

Download

Contoh Sop Perusahaan Serta Cara Membuatnya Tambah Pinter
tambahpinter.com
lazy

Download

Sop Pelatihan Kerja Diamond Raya By Rindra Yasin Issuu
issuu.com
lazy

Download

2
lazy

Download

Bab Ii Landasan Teori Ii 1 1 Pengertian Sop Standart Operating Procedure Yang Sudah Mereka Jalankan Bertahun Tahun Dan Akhirnya Menjadi Sebuah Pdf Free Download
docplayer.info
lazy

Download

Jual Standar Operasional Prosedur Sop Minimarket Lengkap Dengan Flowchart Dan Formulir Kaskus
fjb.kaskus.co.id
lazy

Download

Standard Operating Procedures Sop Ellerenc S Blog
ellerenc.wordpress.com
lazy

Download

Pengertian Standar Operasional Prosedur Sop Layanan Sirkulasi Kerja Di Perpustakaan Perpustakaan Kabupaten Musi Rawas Utara
perpusmuratarabangkit.id
lazy

Download

Contoh Sop Perusahaan Cute766
cute766.info
lazy

Download

Standar Operasional Prosedur Sop Hrd
www.slideshare.net
lazy

Download

Ppt Standar Operasional Prosedure Powerpoint Presentation Free Download Id 5638990
www.slideserve.com
lazy

Download

Sop Perawatan Bangunan
studylibid.com
lazy

Download

4 Contoh Sop Perusahaan Lengkap Cara Mudah Membuatnya
manajemenkeuangan.net
lazy

Download

Http Eprints Unram Ac Id 8488 1 Kti Pdf
lazy

Download

Https Jdih Kemnaker Go Id Data Puu Permen 5 Tahun 2017 Pdf
lazy

Download

Standard Operating Procedure Sop Prosedur Kerja Standar Pks Ppt Download
slideplayer.info
lazy

Download

Sop Keuangan Dan Accounting Tools Simpel Bermanfaat
manajemenkeuangan.net
lazy

Download

Sop Pertama Penyesuaian Kurikulum Ali Sadikin Wear
alisadikinwear.wordpress.com
lazy

Download

Direktorat Jenderal Bina Marga
binamarga.pu.go.id
lazy

Download

Sop Pekerjaan Konstruksi
www.slideshare.net
lazy

Download

Doc Cara Tepat Menyusun Standar Operasional Prosedur Sop Bustanul Muslim Academia Edu
www.academia.edu
lazy

Download

Standard Operating Procedure Sop Prosedur Kerja Standar Pks Ppt Download
slideplayer.info
lazy

Download

Standar Operasional Prosedur Dinas Kesehatan Provinsi Kalimantan Barat
dinkes.kalbarprov.go.id
lazy

Download

Standar Operasional Prosedur Sop Adalah 4 Contoh Di 2020 Keuangan Organisasi Sosial Tanggal
id.pinterest.com
lazy

Download

A Pengertian Standar Operasional Prosedur Nuer Kariisma Academia Edu
www.academia.edu
lazy

Download

Contoh Sop Perusahaan Serta Cara Membuatnya Tambah Pinter
tambahpinter.com
lazy

Download

111962052 Pengertian Sop Dan Prinsip Ker
123dok.com
lazy

Download

Https Encrypted Tbn0 Gstatic Com Images Q Tbn 3aand9gcrgd4fs0qbpdyghqks3enuk Z64jk42eyt1lzdgzd Afgu6mp3t Usqp Cau
encrypted-tbn0.gstatic.com
lazy

Download

Selengkapnya Tentang Standar Operasional Prosedur Sleekr
sleekr.co
lazy

Download

Sop Dan Jadwal Kerja House Keeping Biro Umum Sarana Dan Prasarana Institut Pertanian Bogor
busp.ipb.ac.id
lazy

Download

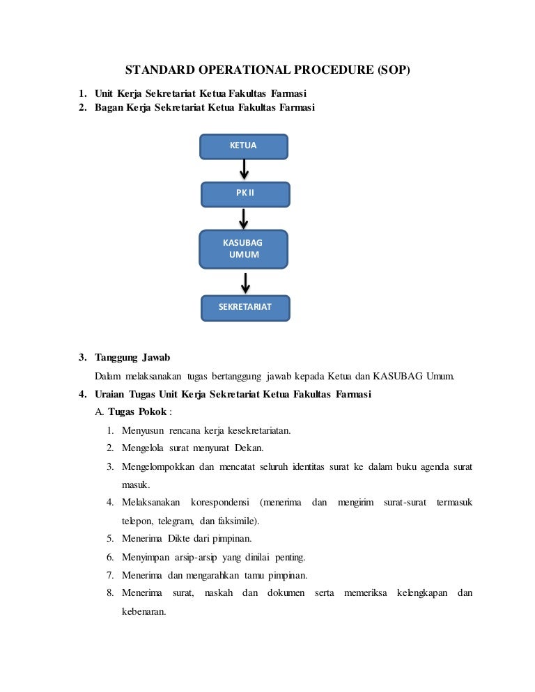
Sop Kesekretariatan
www.slideshare.net
lazy

Download

Https Ppm Manajemen Ac Id Event Designing Sop Standard Operating Procedure Live Training Webinar 2020 06 05 2020 06 09 6119 Register
lazy

Download

Sop Keuangan Dan Accounting Tools Simpel Bermanfaat Di 2020 Keuangan Akuntansi Keuangan Akuntansi
id.pinterest.com
lazy

Download

Standar Operasional Prosedur Sop Minimarket
www.slideshare.net
lazy

Download

Definisi Cara Membuat Standar Operasional Prosedur Sop 3 Contoh
www.karyaone.co.id

Random Posts