Substansi Ham Dalam Pancasila

Substansi hak asasi manusia dalam pancasila. Substansi ham dalam pancasila 1. Hak asasi manusia memiliki beberapa ciri khusus yaitu sebagai.
substansi ham dalam pancasila

lazy

Download

Http Files1 Simpkb Id Guruberbagi Rpp 65429 1600780869 Pdf
lazy

Download

Substansi Hak Dan Kewajiban Asasi Manusia Dalam Pancasila Abyadi Com
abyadi.com
lazy

Download

Ayo Tonton Video Dilan Digital Learning Belajar Ppkn Substansi Ham Dalam Pancasila Smk Kesehatan Airlangga
smkkesehatanairlangga.id
lazy

Download

Pendidikan Pancasila Dan Kewarganegaraan By Daniel Arnop Hutapea S Ppt Download
slideplayer.info
lazy

Download

Pengertian Substansi Adalah Arti Genetika Hak Dan Kewajiban Freedomnesia
www.freedomnesia.id
lazy

Download

Substansi Hak Dan Kewajiban Warga Negara Dalam Pancasila Man Alor
man1alor.wordpress.com

Substansi ham dalam pancasila.

Substansi ham dalam pancasila. Dalam pasal 1 undang undang nomor 39 tahun 1999 hak asasi manusia adalah seperangkat hak yang melekat pada hakekat dan keberadaan manusia sebagai makhluk tuhan yang maha. Ham dalam pancasila sesunguhnya telah dirumuskan dalam pembukaan uud 1945 yang kemudian diperinci di dalam batang tubuhnya yang merupakan hukum dasar hukum yang konstitusional dan fundamental bagi negara republik indonesia. Perumusan alinea pertama pembukaan uud membuktikan adanya pengakuan ham ini secara universal.

Substansi ham dalam pancasila created by. Salah satu karakteristik hak asasi manusia adalah bersifat universal artinya hak asasi merupakan hak yang dimiliki oleh setiap manusia di dunia tanpa membeda bedakan suku bangsa agama ras maupun golongan oleh karena itu setiap negara wajib menegakkan hak asasi manusia dalam pancasila akan tetapi karakteristik penegakan hak asasi manusia. Sedangkan pancasila merupakan pandangan hidup bangsa dan negara republik indonesia juga sebagai ideologi bangsa.

Menurut undang undang ri nomor 39 tahun 1999 hak asasi manusia adalah seperangkat hak yang melekat pada hakikat dan keberadaan manusia sebagai makhluk tuhan yang maha esa dan merupakan anugerah nya yang wajib dihormati dijunjung tinggi dan dilindungi oleh negara hukum pemerintah dan setiap orang demi kehormatan serta perlindungan harkat dan martabat manusia. Hak asasi manusia ham berdasarkan pancasila hak asasi manusia ham adalah hak yang dibawa sejak lahir yang secara kodrat melekat pada setiap manusia dan tidak dapat diganggu gugat bersifat mutlak pengertian dari john locke. Merujuk definisi atau pengertian di dalam kamus besar bahasa indonesia substansi adalah isi pokok inti unsur zat atau watak yang sebenarnya dari sesuatu.

Hak asasi manusia tidak dapat diganggu gugat oleh siapapun untuk menjalankan segala hak yang telah dimiliki. Aldo habib a mutia madina 2. Contohnya di indonesia dalam proses penegakan hak asasi manusia dilakukan dengan berlandaskan kepada ideologi negara yaitu pancasila.

By guru dadang posted on march 25 2020 march 25 2020. Hallo sobat rumuscoid kesempatan kali ini kami akan menyampaikan pembahasan materi tentang ciri ciri ham dancontohnya meliputi dari pengertian ciri ciri tulisan terbaru. Salah satu karakteristik hak dan kewajiban asasi manusia dalam pancasila adalah bersifat universalartinya hak dan kewajiban asasi merupakan sesuatu yang dimiliki dan wajib dilakukan oleh setiap manusia di dunia tanpa membeda bedakan suku bangsa agama ras maupun golongan.

Kelompok 1 evana yulia fauzia dwi lusiana pangestu m. Hak asasi manusia memiliki ciri ciri khusus yaitu sebagai berikut. Untuk mengenal dan memahami hakikat yang terkandung di dalam substansi hak dan kewajiban asasi manusia dalam pancasila tentu kita perlu memahami apa itu yang dimaksud dengan substansi.

Hakiki artinya hak asasi manusia adalah hak asasi semua umat manusia yang sudah ada sejak lahir. Hak asasi manusia atau yang bisa disingkat dengan ham atau dalam bahasa inggris disebut dengan human right adalah hak dasaryang dimiliki oleh setiap manusia sejak awal pada saat dilahirkan ke dunia. Substansi hak dan kewajiban asasi manusia dalam pancasila.

lazy

Download

Lebakkongsi Substansi Ham Dalam Pancasila
lebakkongsi.blogspot.com
lazy

Download

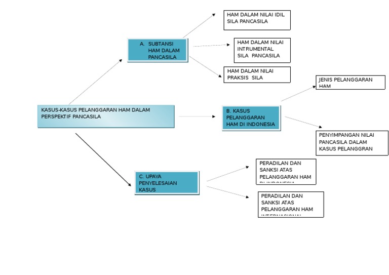
1 Peta Konsep
id.scribd.com
lazy

Download

Harmonisasi Ham Dalam Perspektif Pancasila Ppt Download
slideplayer.info
lazy

Download

Begini Isi Tap Mprs Xxv 1966 Aspek Substansi Yang Jadi Pro Kontra Pada Ruu Hip
www.kompas.tv
lazy

Download

Nilai Ideal Dasar Instrumental Dan Praksis Dari Pancasila Dan Contoh Prilaku
yaquul.com
lazy

Download

Jenis Hak Dan Kewajiban Asasi Yang Terkait Sila Pancasila Brainly Co Id
brainly.co.id
lazy

Download

Perlindungan Hak Asasi Manusia Ham Di Indonesia Halaman 1 Kompasiana Com
www.kompasiana.com
lazy

Download

Bab 1 Substansi Ham Dan Kam Dalam Perspektif Pancasila Ppkn Kelas Xi Cute766
cute766.info
lazy

Download

242 Substansi Hak Asasi Manusia Dalam Pancasila Ham Dalam Nilai Ideal Pancasila Course Hero
www.coursehero.com
lazy

Download

Materi Substansi Ham Dalam Pancasila
online.fliphtml5.com
lazy

Download

Substansi Ham Dalam Pancasila
www.slideshare.net
lazy

Download

2
lazy

Download

Ham Pendidikan Kewarganegaraan
man1alor.wordpress.com
lazy

Download

Substansi Hak Kewajiban Ham Dalam Pancasila Youtube
www.youtube.com
lazy

Download

A Substansi Hak Asasi Manusia Dalam Pancasila Ppt Download
slideplayer.info
lazy

Download

Substansi Ham Dalam Pancasila
www.slideshare.net
lazy

Download

Https Www Smkbppbandung Sch Id Materi Pertemuan 201 20pkn Xi Pdf
lazy

Download

Ijakusi 2 By Ijakusi Siregar
prezi.com
lazy

Download

Substansi Hak Dan Kewajiban Asasi Manusia Ham Kam Dalam Pancasila Youtube
www.youtube.com
lazy

Download

Substansi Hak Asasi Manusia
id.scribd.com
lazy

Download

Substansi Ham Dalam Pancasila Kelas 12 Sma Smk Ma Materipembelajaran Youtube
www.youtube.com
lazy

Download

Materi Tentang Konsep Hak Dan Kewajiban Asasi Manusia 1 Pages 1 10 Text Version Anyflip
anyflip.com
lazy

Download

2 Substansi Ham Dalam Pancasila
id.scribd.com
lazy

Download

Kasus Kasus Pelanggaran Ham Dalam Perspektif Pancasila Materi Belajar
www.materibelajar.id
lazy

Download

Substansi Hak Asasi Manusia Dalam Pancasila
memuat-pencarian.blogspot.com
lazy

Download

Substansi Hak Asasi Manusia Dalam Pancasila Mikirbae Com
www.mikirbae.com
lazy

Download

Substansi Ham Dalam Pancasila Youtube
www.youtube.com
lazy

Download

5 Nilai Praksis Pancasila Dan Contohnya Dalam Keseharian Dosenppkn Com
dosenppkn.com
lazy

Download

Substansi Hak Asasi Manusia Dalam Pancasila By Aditya Novianto
prezi.com
lazy

Download

Eksistensi Ham Dalam Sistem Hukum Di Indonesia Maulana U
maulanau51.wordpress.com
lazy

Download

Subtansi Konsep Kewajiban Dan Hak Asasi Manusia Ham Dalam Pancasila
belajargiat.id
lazy

Download

Hak Asasi Manusia Dalam Perspektif Pancasila
ppkn.co.id
lazy

Download

Substansi Hak Asasi Manusia Dalam Pancasila Your All In One Event Partner Solution
ex-school.com
lazy

Download

Makalah Pkn Kelas 12 Substansi Ham Dalam Pancasila Mr Rofi Blog
mrofiudin29.blogspot.com
lazy

Download

Rpp Pkn Xi Ganjil 1 Rpp Ppkn Kelas Xi Semester 1 Terbaru 20172018 Dokumen Pengajaran Guru Rpp Xi 1
123dok.com
lazy

Download

Substansi Ham Dalam Pancasila
www.slideshare.net
lazy

Download

Rpp 1 Pkn Xii Sem 1 Pdf Document
fdokumen.com
lazy

Download

Makalah Hak Asasi Manusia Dalam Pancasila Hak Asasi Manusia Pdf Download Gratis
docplayer.info
lazy

Download

Substansi Hak Asasi Manusia Dalam Pancasila Dalam Nilai Ideal Nilai Instrumental Dan Nilai Praksis
www.pustakamadani.com
lazy

Download

Substansi Ham Dalam Pancasila
www.slideshare.net
lazy

Download

Substansi Ham Dalam Pancasila
www.slideshare.net
lazy

Download

Harmonisasi Hak Dan Kewajiban Asasi Manu
123dok.com
lazy

Download

Substansi Ham Dalam Pancasila
www.slideshare.net
lazy

Download

Pdf Kasus Kasus Pelanggaran Hak Asasi Manusia Dalam Perspektif Pancasila
www.researchgate.net
lazy

Download

Bab 1 Kasus Kasus Pelanggaran Hak Asasi Manusia Dalam Perspektif Panc
www.slideshare.net
lazy

Download

Jelaskan Substansi Hak Dan Kewajiban Hak Asasi Manusia Dalam Pancasila Brainly Co Id
brainly.co.id
lazy

Download

Hak Kewajiban Warga Negara Mindmeister Mind Map
www.mindmeister.com
lazy

Download

Pdf Kasus Kasus Pelanggaran Hak Asasi Manusia Dalam Perspektif Pancasila
www.researchgate.net
lazy

Download

Kelas Xi Substansi Ham Dalam Nilai Pancasila Pelanggaran Ham Dalam Perspektif Pancasila Youtube
www.youtube.com
lazy

Download

12 Ppkn Kasus Pelanggaran Hak Asasi Manusia 5
id.scribd.com
lazy

Download

Substansi Ham Dalam Pancasila
www.slideshare.net
lazy

Download

Substansi Hak Dan Kewajiban Asasi Manusia Dalam Pancasila Your All In One Event Partner Solution
ex-school.com
lazy

Download

Substansi Hak Dan Kewajiban Asasi Manusia Dalam Pancasila Ilmu Sekolah
ilmuusekolah.blogspot.com
lazy

Download

Substansi Ham Dalam Pancasila Rumus Co Id
rumus.co.id
lazy

Download

Hak Asasi Manusia Dalam Nilai Ideal Sila Sila Pancasila Maolioka
www.maolioka.com
lazy

Download

Materi Pkn Kelas Xii Substansi Hak Asasi Manusia Dalam Pancasila Penaeka
www.penaeka.com
lazy

Download

Kisi
id.scribd.com
lazy

Download

Substansi Ham
www.slideshare.net
lazy

Download

2 Substansi Ham Dalam Pancasila
id.scribd.com
lazy

Download

Perlindungan Hak Asasi Manusia Ham
studylibid.com
lazy

Download

Substansi Ham Dalam Pancasila
www.slideshare.net
lazy

Download

Bab 1 Substansi Ham Dan Kam Dalam Perspektif Pancasila Ppkn Kelas Xi Cute766
cute766.info
lazy

Download

Pdf Hak Asasi Manusia Dalam Perspektif Nilai Nilai Pancasila Abdul Khakim Academia Edu
www.academia.edu
lazy

Download

Pdf Substansi Hak Dan Keajiban Warga Negara Dalam Pancasila Lela Aprilia Academia Edu
www.academia.edu
lazy

Download

A Substansi Hak Asasi Manusia Dalam Pancasila Ppt Download
slideplayer.info
lazy

Download

Substansi Hak Dan Kewajiban Asasi Manusia Dalam Pancasila Seokilat
www.seokilat.com
lazy

Download

Konsep Substansi Kewajiban Dan Kasus Hak Asasi Manusia Dalam Pancasila Serta Upaya Penegakannya Celoteh Praja Information And Education
celotehlestarius.blogspot.com
lazy

Download

A Substansi Hak Asasi Manusia Dalam Pancasila Ppt Download
slideplayer.info
lazy

Download

242 Substansi Hak Asasi Manusia Dalam Pancasila Ham Dalam Nilai Ideal Pancasila Course Hero
www.coursehero.com
lazy

Download

Kasus Kasus Pelanggaran Ham Dalam Perspektif Pancasila Cute766
cute766.info
lazy

Download

Pdf Kasus Kasus Pelanggaran Hak Asasi Manusia Dalam Perspektif Pancasila
www.researchgate.net
lazy

Download

Hak Asasi Manusia Dalam Nilai Praksis Sila Sila Pancasila Maolioka
www.maolioka.com
lazy

Download

Substansi Ham Dalam Pancasila
www.slideshare.net
lazy

Download

Bab 7 Hak Asasi Manusia Ham Yona Ramadhani Academia Edu
www.academia.edu
lazy

Download

Materi Pkn Kelas 11 Harmonisasi Hak Asasi Dan Kewajiban Asasi Manusia Dalam Perspektif Pancasila 2 Youtube
m.youtube.com
lazy

Download

Substansi Ham Dalam Pancasila
www.slideshare.net
lazy

Download

Rpp Pkn Xi Ganjil 1 Rpp Ppkn Kelas Xi Semester 1 Terbaru 20172018 Dokumen Pengajaran Guru Rpp Xi 1
123dok.com
lazy

Download

Bab 1 Substansi Ham Dan Kam Dalam Persfektif Pancasila Ppkn Kelas Xi Cute766
cute766.info
lazy

Download

Skakes Dilan Digital Learning Pkn Substansi Ham Dalam Pancasila Youtube
www.youtube.com
lazy

Download

Harmonisasi Ham Dalam Perspektif Pancasila Ppt Download
slideplayer.info
lazy

Download

Substansi Hak Asasi Manusia Dalam Pancasila Dalam Nilai Ideal Nilai Instrumental Dan Nilai Praksis
www.pustakamadani.com
lazy

Download

Substansi Hak Asasi Manusia Dalam Pancasila Dalam Nilai Ideal Nilai Instrumental Dan Nilai Praksis
www.pustakamadani.com
lazy

Download

Hak Asasi Manusia Dalam Perspektif Pancasila Pelanggaran Hak Asasi Manusia Pdf Free Download
docplayer.info
lazy

Download

Materi Substansi Ham Dalam Pancasila
online.fliphtml5.com
lazy

Download

Substansi Hak Dan Kewajiban Asasi Manusia Dalam Pancasila
id.scribd.com
lazy

Download

Ppkn Substansi Ham Dan Pancasila Youtube
www.youtube.com
lazy

Download

Ppkn Docx Bab Ii Isi Dan Pembahasan 2 1 Substansi Hak Asasi Manusia Dalam Pancasila Salah Satu Karakeristik Hak Asasi Manusia Adalah Bersifat Course Hero
www.coursehero.com
lazy

Download

Pkn 1 Harmonisasi Hak Dan Kewajiban Asasi Manusia Dalam Perspektif Pancasila
fr.scribd.com
lazy

Download

A Substansi Hak Asasi Manusia Dalam Pancasila Ppt Download
slideplayer.info
lazy

Download

1 Peta Konsep
id.scribd.com
lazy

Download

Tugas Pkn Kelas Xii Substansi Hak Asasi Manusia Dalam Pancasila Halaman 3 Kurikulum 2013 Beserta Jawabannya Solidar Aslaemi
solidaraslaemi.blogspot.com
lazy

Download

Ham Dalam Perspektif Pancasila Halaman All Kompas Com
www.kompas.com
lazy

Download

Contoh Makalah Kasus Kasus Pelanggaran Hak Asasi Manusia Dalam Perspektif Pancasila Doc Pdf Download Lengkap
doc.lalacomputer.com
lazy

Download

Substansi Hak Asasi Manusia Dalam Pancasila Your All In One Event Partner Solution
ex-school.com

Random Posts